UX Design
Work
About
Steam Sisters
Steam Sisters is a virtual co-working and learning site for women in science, technology, engineering, art and math.
Overview
Women in STEM are finding themselves isolated in male dominated workplaces or educational programs. The STEAM sisters app offers them a woman centered virtual space for learning, co-working, socializing and networking with other women.
My Role
Sole UX/UI Designer - Interaction Design, Visual Aesthetics, User Journey Mapping, and Quick Prototyping

Tools used
Figma, Adobe Photoshop, Adobe Express, Zoom

Timeline & Status
3 Months, Deployed in May 2025
The Challenge
Secondary Research
Primary Research
The Solution
Women represent a minority in STEM fields, and the participation of women is crucial for the future of technology and the internet. One of the needs expressed by women is for access to female role models and mentors in a safe nurturing community for networking, collaboration, and professional development.
STEAM Sisters offers women a co-working space where they can access a community of women who share their interests in STEAM for networking, mentorship, professional development and support. On the STEAM sisters site women can:
Increase interaction with female mentors and peers
Find the supportive encouraging community they need to succeed in STEM
Pursue professional development opportunities in a safe environment where their needs are prioritized
Build professional networks and friendships
Women represent a minority in STEM fields, and the participation of women is crucial for the future of technology and the internet.
Learning from women who have worked or studied in STEM fields:
To better understand the issues experienced by women in STEM jobs or educational programs, I conducted secondary research online to see what had been previously studied about the subject. Some findings I discovered in this research were:

  • The gender ratio of men to women in tech fields is about 3 to 1.

  • Research shows no inherent difference in math and science capability or interest between girls and boys suggesting that differences in choice of field come down to environmental and cultural factors.

  • Girls have fewer role models in the Stem fields in their own lives, in media, and popular culture.
I built a survey around these questions:
What intimidates women about STEM fields or degree programs?
What would help women feel more confident and comfortable in their STEM related job or education?

What do women need to succeed in tech that they are not getting?
In what way have female role models and mentors contributed to women's success in tech?

I invited women who had worked or studied in STEM fields to participate.

Survey Link
Key Findings #1
Key Findings #2
Key Findings #3
Women feel isolated and unwelcome in environments heavily dominated by men, leading to a sense of not belonging.

8/10 participants mentioned male-dominated environments as intimidating
The lack of female peers and mentors exacerbates feelings of intimidation and discourages women from pursuing or continuing in STEM fields.

8/10 participants highlighted the need for more female role models and mentors.
Women need a supportive community that offers encouragement, shared experiences, and peer mentoring.

7/10 participants noted the lack of a supportive community.
Jobs to be done
When I feel a lack of female mentorship and role models in STEM:
When I want to feel included in a community of peers in STEM:
When I want to build my professional network:
I want to find female mentorship

so I can feel more confident in my STEM job/education
I want to join a community that is supportive to women

So I can confidently ask questions and share thoughts
I want to connect with other women in my field

So I can grow professionally and help others to do the same
Competitive Analysis
She Can Code
SheCanCode is a London-based women's tech community offering a web and mobile app built on the Hivebrite platform. Like other Hivebrite communities, it focuses on networking, mentoring, events, and job listings, with a structure optimized for visibility and engagement. The platform includes a leaderboard, which rewards user activity and encourages frequent interaction. The learning section suggests potential for video-based education, though it appears underdeveloped at this stage.
STEAM Sisters, by contrast, is intentionally designed around depth over visibility. Rather than incentivizing participation through leaderboards or public metrics, STEAM Sisters prioritizes psychological safety, collaboration, and reflective learning, particularly for women navigating career transitions or confidence barriers in STEAM fields. Learning content in STEAM Sisters is more purpose-driven and integrated into the experience, emphasizing guided growth and peer support rather than engagement gamification.
Women In Tech
WIT-h positions itself as a global, professional networking platform for women, with a sleek, LinkedIn-like tone and strong emphasis on scale, efficiency, and AI-powered matching. Its core value proposition centers on network growth, visibility, proximity-based connections, and career opportunities. The experience feels polished, institutional, and optimized for professional networking across borders, with less emphasis on intimacy or depth of individual relationships.
STEAM Sisters, by contrast, is designed as a supportive, community-driven space rather than a traditional networking platform. Its focus is on belonging, peer support, shared learning, and psychological safety, particularly for women in STEAM navigating career transitions, isolation, or confidence gaps. Instead of prioritizing scale or automated matching, STEAM Sisters emphasizes intentional connection, reflection, and human-centered engagement, with features that support collaboration, learning, and wellbeing.
Facebook Groups
The Women in Tech Facebook Group is a highly accessible and familiar community space, benefiting from Facebook's low barrier to entry and widespread use. With 23K members and rapid growth, the group supports a wide range of content, including job postings, event announcements, and personal anecdotes about workplace experiences. Many members appear comfortable sharing candid, intimate stories, which suggests a strong sense of informal community despite the presence of mixed audiences and some male participants.
However, the group lacks structure and purpose-built features. All content types are combined into a single feed, making it difficult to surface relevant discussions, sustain learning, or support long-term mentorship. Engagement is driven by individual posting rather than intentional pathways or tools.
STEAM Sisters, by contrast, is intentionally designed with separate, dedicated spaces to support different community needs. It includes a dedicated social page for connection and discussion, a learning community with structured educational content, and formal mentorship opportunities that provide guided, goal-oriented support. This separation allows STEAM Sisters to reduce noise, support psychological safety, and help members engage in ways that match their goals -whether social connection, skill-building, or professional growth.
How Might We's

  • How might we help women to feel like they belong in STEM fields?

  • How might we increase interaction with female mentors and peers?

  • How might we give women the supportive encouraging community they need to succeed in STEM?

  • How might we build confidence in women in STEM fields or STEM educational programs?
Ideation
Initially, I wanted this app/website to be a virtual maker space for women. I wanted there to be many different ways that women could interact with the site and with each other, much like there would be in a physical co-working space, where people with similar interests would congregate. I definitely did not want it to just be a job board or an events listing, although you could include that as well. I envisioned a live co-working space where women could join from wherever they were working, and feel supported by a community of women.
Ideation
Site Map
After much refining, reorganizing, rewording of terminology, and incorporating thoughtful feedback from mentors, I developed a site map that reflects the core experience and functional flow of the Steam Sisters app. This process helped crystallize how users would interact with the platform and clarified the relationships between different content areas.
The app is organized into four main spaces, each serving a unique function in the user journey:
1. Virtual Co-working
This space is designed to foster focus, accountability, and motivation. It allows users to join live co-working sessions and interact with peers in real time.
Join Live: The central hub for connecting during active co-working sessions.
Declare Goals: A space for users to set intentions at the start of a session.
Get Affirmations: Offers encouragement to stay motivated and grounded.
Live Chat: Enables real-time support and connection during sessions.
2. Community
The Community space is the heart of peer connection and social engagement.
Social Feed: Includes Posts, Stories, Friends, and Following - enabling users to share updates, celebrate wins, and stay connected.
Job Board & Events Board: Additional tools to support users professionally and socially.
3. Learning
This area supports ongoing personal and professional development through structured and flexible content.
Live Classes: Scheduled real-time learning experiences.
Class Calendar: Helps users keep track of upcoming sessions.
Video Learning: On-demand lessons that can be accessed anytime.
Mentors: Users can engage in mentorship by either finding a mentor or a mentee.
4. Profile
The Profile section houses all personal and account-related information.
Personal Details: Basic user information, including photo upload.
My Mentors / My Mentees: Displays active mentorship relationships.
Account Settings: For managing preferences, security, and customization.

This visual and conceptual sitemap captures the holistic vision of Steam Sisters - a platform that integrates focused productivity, community support, lifelong learning, and meaningful mentorship. By mapping out the structure this way, it becomes easier to identify both user flows and technical needs as the project progresses.
Ideation
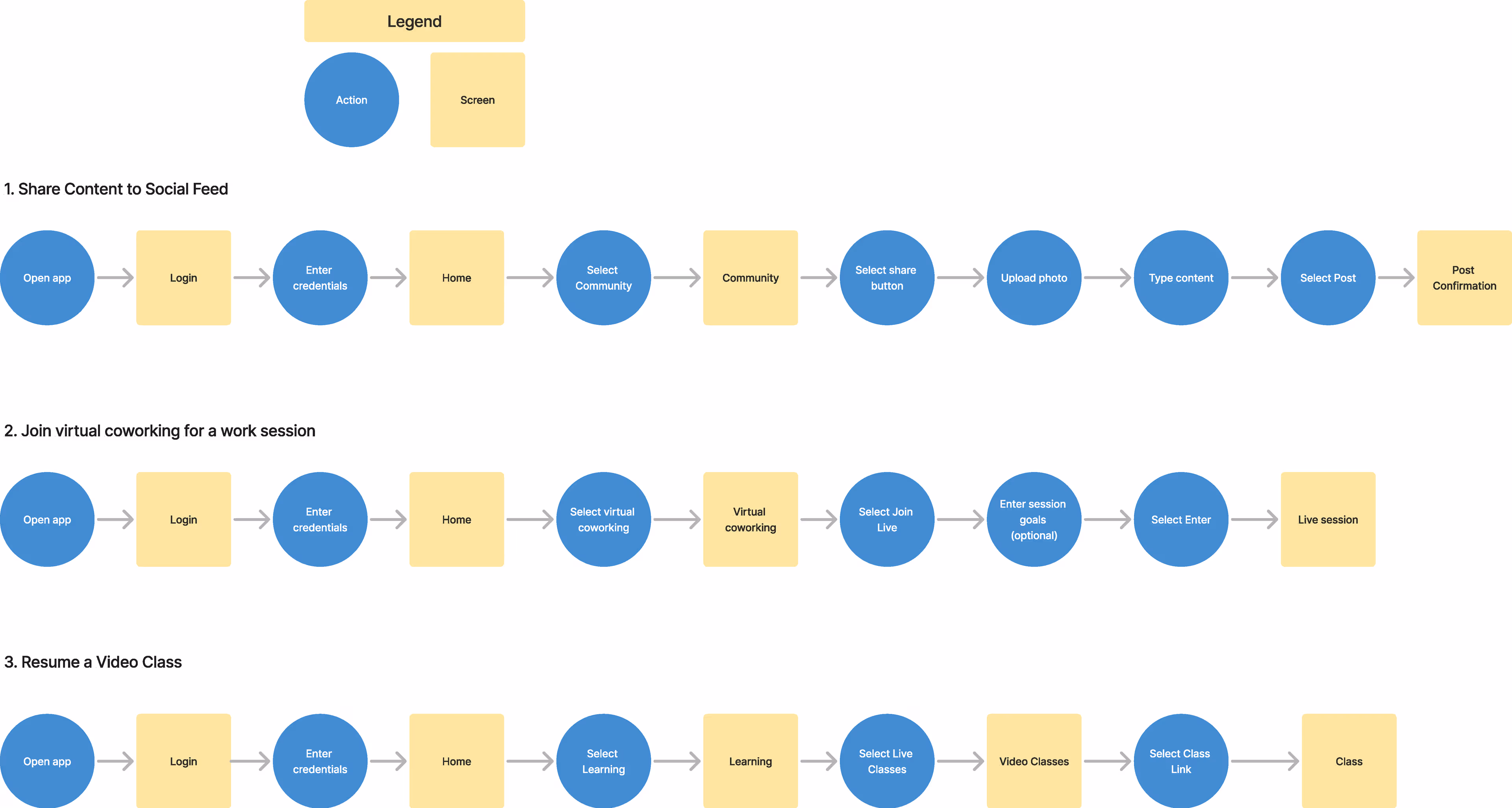
User Flows
As part of defining the user experience for Steam Sisters, I mapped out three primary actions that reflect the app's core values: connection, support, and growth. These flows showcase how users might naturally engage with the platform in ways that align with their personal and professional goals.

1. Making a Post in the Social Community
This flow supports visibility, self-expression, and community bonding.

Value to User:
This flow fosters a sense of belonging and creates a space to celebrate wins, ask for advice, or share inspiration.

2. Joining Virtual Co-Working
This flow is designed to create structured focus time and peer accountability.

Value to User:
Encourages productivity through peer presence and emotional support - especially powerful in a women-centered community.

3. Resuming a Video Class in the Learning Space
This flow is ideal for users looking to continue their personal or professional development.

Value to User:
Supports learning at the user's own pace, with continuity and context preserved - enabling deep focus without losing momentum.

These three flows represent the heart of Steam Sisters:


Together, they capture a full-cycle user experience that empowers women to show up, share, and level up in a supportive, intentional space.
Sketches
I started my design process with sketches, trying to map out the intended features for each screen in my user flows.
Prototype
Design
Wireframes
Using my initial sketches as a foundation, I created wireframes for each screen in my user flows. This step allowed me to focus on layout, hierarchy, and functionality without getting distracted by color or visual details. It was a crucial part of shaping the overall structure of the app and making sure each interaction aligned with user goals.
Moodboard
The character of STEAM sisters is meant to be fun, quirky, handcrafted, and joyful. STEAM stands for Science, technology, engineering, art and math, and Sisters for women, so symbols of these concepts were considered. Companionship is a delightful thing, as represented by tea, which we may be drinking while working on our projects in a supportive and unrestrictive environment. The idea of embroidery or stitching as a theme refers to the history of women's collaboration and shared productivity. I included some animations to make things more interesting.
Style Guide
I explored several color schemes during the design process and ran a poll on social media to gather feedback before selecting the current palette. I wanted the final colors to support both usability and personality, especially in the context of the animations I had already developed and planned to feature in the app. For typography, I chose Inter after testing multiple fonts-its modern aesthetic and strong readability made it the right fit for a clean, user-friendly interface.
Design
Hi-fidelity Screens
I built out my hi-fidelity screens with the full color palette, typography, and animations I had envisioned throughout the design process. To represent profile photos and members in the virtual coworking space, I used AI-generated images that helped convey diversity and realism. I experimented with several versions of the embroidered stitch visual element, but ultimately simplified it due to spatial limitations-striking a balance between personality and usability.
Prototyping was one of the most exciting parts of the UX process for me. It was the moment where my designs truly came to life-I could not only visualize how the app would function, but actually experience it in motion. Creating interactive prototypes allowed me to test user flows, experiment with interactions, and fine-tune transitions. It also gave me a tangible way to share my vision with others; showing animations and interactive elements made the design feel real and helped others understand how the app was meant to work.
Usability Testing and Findings

For the Steam Sisters app, I conducted remote usability testing with five participants to evaluate key user flows, including joining virtual coworking, posting in the community, and accessing video classes. The feedback revealed areas for improvement in both visual clarity and onboarding communication. Participants suggested increasing font sizes to enhance readability, especially on mobile devices, and recommended adding a clearer explanation of the acronym "STEAM" (Science, Technology, Engineering, Arts, and Math) for users unfamiliar with the term. These insights guided iterative revisions to improve accessibility and user understanding.
Web version
UX Design
STEAM Sisters is a supportive digital community designed to empower women in Science, Technology, Engineering, Arts, and Math. The app brings members together through virtual coworking, mentorship, learning resources, and a vibrant social space-fostering connection, accountability, and personal growth in an inclusive, inspiring environment.